学巴书馆 > 梁启超 > 饮冰室合集 | 上页 下页
国家思想变迁异同论


  清光绪二十七年

  思想者,事实之母也。欲建造何等之事实,必先养成何等之思想。

  世界之有完全国家也,自近世始也。前者曷为无完全国家?以其国家思想不完全也。今泰西人所称述之国家思想果为完全否乎?吾不敢知。虽然,以视前者则其进化之迹粲然矣。其得此思想也,非一朝一夕所骤致,非一手一足所幸成,或自外界刺激之,或自内界启牗之。虽曰天演日进之公理不得不然,然所以讲求发明而提倡之者,又岂可缓耶?故今略述其变迁异同之大体,使吾国民比较而自省焉,苟思想之普及,则吾国家之成立殆将不远矣。

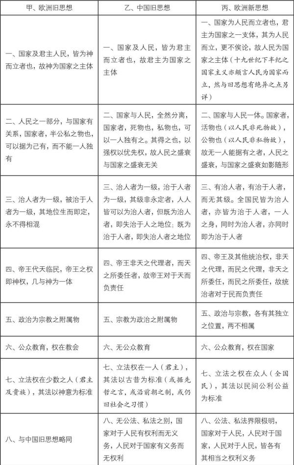
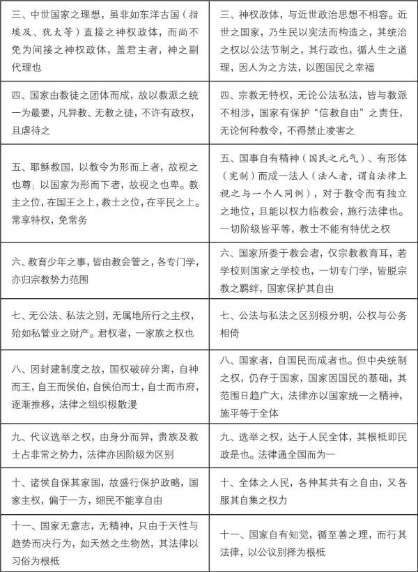
  德国大政治学者伯伦知理所著《国家学》,将欧洲中世与近世国家思想之变迁,举其特异之点,凡若干条,兹译录如下:

  饮冰室合集

  (续表)

  饮冰室合集

  吾今者略仿其例,推而衍之,举欧洲旧思想与中国旧思想与欧洲新思想,试一比较,列表如下:

  (续表)

  饮冰室合集

  (续表)

  饮冰室合集

  今考欧洲国家思想过去、现在、未来变迁之迹,举其荦荦大者如下:

  饮冰室合集

  过去者已去,如死灰之不能复然。未来者未来,如说食之不能获饱,今暂置勿论,但取现在通行有力者而论之。今日之欧美,则民族主义与民族帝国主义相嬗之时代也;今日之亚洲,则帝国主义与民族主义相嬗之时代也。专就欧洲而论之,则民族主义全盛于十九世纪,而其萌达也在十八世纪之下半;民族帝国主义全盛于二十世纪,而其萌达也在十九世纪之下半。今日之世界,实不外此两大主义活剧之舞台也。

  于现今学界,有割据称雄之二大学派,凡百理论皆由兹出焉,而国家思想其一端也。一曰平权派,卢梭之徒为民约论者代表之。二曰强权派,斯宾塞之徒为进化论者代表之。平权派之言曰:人权者,出于天授者也,故人人皆有自主之权,人人皆平等;国家者,由人民之合意结契约而成立者也,故人民当有无限之权,而政府不可不顺从民意。是即民族主义之原动力也。其为效也,能增个人强立之气,以助人群之进步;及其弊也,陷于无政府党,以坏国家之秩序。强权派之言曰:天下无天授之权利,惟有强者之权利而已。故众生有天然之不平等,自主之权当以血汗而获得之。国家者,由竞争淘汰不得已而合群以对外敌者也,故政府当有无限之权,而人民不可不服从其义务,是即新帝国主义之原动力也。其为效也,能确立法治(以法治国谓之法治)之主格,以保团体之利益;及其弊也,陷于侵略主义,蹂躏世界之和平。

  十八、十九两世纪之交,民族主义飞跃之时代也。法国大革命开前古以来未有之伟业,其《人权宣言书》曰“凡以己意欲栖息于同一法律之下之国民,不得由外国人管辖之。又其国之全体乃至一部分,不可被分割于外国。盖国民者,独立而不可解者也”云云。此一大主义,以万丈之气焰,磅礴冲激于全世界人人之脑中,顺之者兴,逆之者亡。以拿破仑旷世之才,气吞地球八九于其胸而曾不芥蒂,卒乃一蹶再蹶,身为囚虏,十年壮图,泡灭如梦,亦惟反抗此主义之故。拿破仑之既败也,此主义亦如皎日之被翳,风雷虽歇,残云未尽。于时,比利时合并于荷兰,荷尔士达因(日耳曼族之一都府也)被领于丹麦,意大利之大部被轭于奥国,匈牙利及波希米亚亦皆被略于奥国,波兰为俄、普、奥所分,巴干半岛诸国见掩于土耳其。一时国民独立之原理,若将中绝焉。曾几何时,而希腊抗土以独立矣,比利时自荷兰而分离矣,荷尔士达因后还于德国矣,数百年憔悴于教政、帝政下之德意志、意大利,皆新建国称雄于地球矣,匈牙利亦得特别自治之宪法矣,罗马尼亚、塞尔维亚、门的内哥皆仰首伸眉矣,爱尔兰自治之案通过矣。至1900年顷,其风潮直驰卷腾,溢于欧洲以外之天地。以区区荒岛之非律宾,一度与百年軏缚之西班牙抗而脱其羁绊,再度与富源莫敌之美国抗,虽暂挫跌,而其气未衰焉。以崎岖山谷之杜兰斯哇儿,其人口曾不及伦敦负郭之一小区,致劳堂堂大英三十余万之雄兵,至今犹患苦之。凡百年来种种之壮剧,岂有他哉?亦由民族主义磅礴冲激于人人之胸中,宁粉骨碎身,以血染地,而必不肯生息于异种人压制之下。英雄哉,当如是也!国民哉,当如是也!今日欧洲之世界,一草一石,何莫非食民族主义之赐?读十九世纪史,而知发明此思想者功不在禹下也。

  民族主义者,世界最光明正大公平之主义也。不使他族侵我之自由,我亦毋侵他族之自由。其在于本国也,人之独立;其在于世界也,国之独立。使能率由此主义,各明其界限以及于未来永劫,岂非天地间一大快事?虽然,正理与时势,亦常有不并容者,自有天演以来即有竞争,有竞争则有优劣,有优劣则有胜败,于是强权之义,虽非公理而不得不成为公理。民族主义发达之既极,其所以求增进本族之幸福者,无有厌足,内力既充,而不得不思伸之于外。故曰:两平等者相遇,无所谓权力,道理即权力也;两不平等者相遇,无所谓道理,权力即道理也。由前之说,民族主义之所以行也,欧洲诸国之相交则然也;由后之说,帝国主义之所以行也,欧洲诸国与欧外诸国之相交则然也。于是乎厚集国力、扩张属地之政策,不知不觉遂蔓延于十九世纪之下半。虽然,其所以自解也,则亦有词矣,彼之言曰:“世界之大部分,被掌握于无智无能之民族,此等民族不能发达其天然力(如矿地、山林等),以供人类之用,徒令其废弃,而他处文明民族人口日稠,供用缺乏,无从挹注,故势不可不使此劣等民族,受优等民族之指挥监督,务令适宜之政治普遍于全世界,然后可以随地投资本,以图事业发达,以增天下之公益。”此其口实之大端也。不宁惟是,彼等敢明目张胆,谓世界者有力人种世袭之财产也,有力之民族攘斥微力之民族,而据有其地,实天授之权利也。不宁惟是,彼等谓优等国民以强力而开化劣等国民,为当尽之义务,苟不尔,则为放弃责任也。此等主义既盛行,于是种种无道之外交手段随之而起,故德国以杀两教士之故而掠口岸于支那,英国以旅民权利之故而兴大兵于波亚,其余互相猜忌、互相欺蔽之事,往来于列强外交家之头脑者,盖日多一日也。其究也,如美国向守门罗主义,超然立于别世界者,亦遂狡焉变其方针,一举而墟夏威夷,再举而刈非律宾。盖新帝国主义如疾风,如迅雷,飙然訇然震撼于全球,如此其速也!

  新帝国主义之既行,不惟对外之方略一变而已,即对内之思想亦随之而大变。盖民族主义者,谓国家恃人民而存立者也,故宁牺牲凡百之利益以为人民;帝国主义者,言人民恃国家而存立者也,故宁牺牲凡百之利益以为国家,强干而弱枝,重团体而轻个人。于是前者以政府为调人为赘疣者,一反响间,而政府万能之语遂遍于大地。甚者如俄罗斯之专制政体,反得以机敏活泼,为万国之所歆羡,而人权、民约之旧论,几于萧条门巷无人问矣。回黄转绿,循环无端,其现状之奇有如此者。今试演孟子之言,以证明国家思想之变迁如下:

  十八世纪以前,君为贵,社稷次之,民为轻

  十八世纪末至十九世纪,民为贵,社稷次之,君为轻

  十九世纪末至二十世纪,社稷为贵,民次之,君为轻

  虽然,十九世纪之帝国主义与十八世纪前之帝国主义,其外形虽混似,其实质则大殊。何也?昔之政府以一君主为主体,故其帝国者独夫帝国也;今之政府以全国民为主体,故其帝国者民族帝国也。凡国而未经过民族主义之阶级者,不得谓之为国。譬诸人然,民族主义者,自胚胎以至成童所必不可缺之材料也。由民族主义而变为民族帝国主义,则成人以后谋生建业所当有事也。今欧美列强皆挟其方刚之膂力,以与我竞争,而吾国于所谓民族主义者,犹未胚胎焉。顽锢者流,墨守十八世纪以前之思想,欲以与公理相抗衡。卵石之势,不足道矣。吾尤恐乎他日之所谓政治学者,耳食新说,不审地位,贸然以十九世纪末之思想为措治之极则。谓欧洲各国既行之而效矣,而遂欲以政府万能之说移殖于中国,则吾国将永无成国之日矣。知他人以帝国主义来侵之可畏,而速养成我所固有之民族主义以抵制之,斯今日我国民所当汲汲者也!


学巴书馆(xuoba.com)
上一页 回目录 回首页 下一页