学巴书馆 > 梁启超 > 论中国学术思想变迁之大势 | 上页 下页
第二章 全盛时代(2)


  第二节 论诸家之派别

  先秦之学,既称极盛,则其派别自千条万绪,非易论定。今请先述古籍分类异同之说,而别以鄙见损益之。

  古籍中记载最详者,为《汉书·艺文志》,其所本者刘歆《七略》也。篇中“诸子略”,实为学派论之中心点;而“兵书略”“术数略”“方技略”, 亦学术界一部之现象也。今举“诸子略”之目如下,凡为十家,亦称九流(小说家不在九流之内)

  一儒家,二道家,三阴阳家,四法家,五名家,六墨家,七纵横家,八杂家,九农家,十小说家。

  又《史记·太史公自序》,述其父司马谈《论六家要指》,凡六家:

  一阴阳家,二儒家,三墨家,四名家,五法家,六道德家。

  诸子书中论学派者,以《荀子》之《非十二子篇》,《庄子》之《天下篇》为最详。《荀子》所论,凡六说十二家:

  一它嚣、魏牟,二陈仲、史䲡,三墨瞿、宋钘,四慎到、田骈, 五惠施、邓析,六子思、孟轲。

  《庄子》所论凡五家,并己而六:

  一墨翟、禽滑厘,二宋钘、尹文,三彭蒙、田骈、慎到,四关尹、老聃,五庄周,六惠施。

  以上四篇,皆专论学派者也。其他各书,论及者亦不鲜。《孟子》则以杨、墨并举,又以儒、墨、杨并举;《韩非子·显学篇》则以儒、墨并举,又以儒、墨、杨、秉并举;《史记》则以老子、韩非合传,而《孟子荀卿传》中,附论邹忌、邹衍、淳于髡、慎到、环渊、接子、田骈、邹奭、公孙龙、剧子、李悝、尸子、长卢、吁子以及墨翟焉。

  四篇之论,《荀子》最为杂乱。荀子,北派之巨子也,故所列十二家皆北人,而南人无一焉。以老子、杨朱之学如此其盛,乃缺而不举,遗憾多矣(四方学亦未一及)。且所论者,除墨翟、惠施之外,皆非其本派中之祖师也。若乃子思、孟轲,本与荀同源,而其强辞排斥,与他子等,盖荀卿实儒家中最狭隘者也,非徒崇本师以拒外道,亦且尊小宗而忘大宗。虽谓李斯坑儒之祸发于荀卿,亦非过言也(李斯坑儒,所以排异己者,实荀卿狭隘主义之教也),故其所是非,殆不足采,《艺文志》亦非能知学派之真相者也。既列儒家于九流,则不应别著“六艺略”;既崇儒于六艺,何复夷其子孙以侪十家,其疵一也;纵横家毫无哲理,小说家不过文辞,杂家既谓之杂矣,岂复有家法之可言,而以之与儒、道、名、法、墨等比类齐观,不合论理,其疵二也;农家固一家言也,但其位置与兵、商、医诸家相等,农而可列于九流也,则如孙、吴之兵,计然、白圭之商,扁鹊之医,亦不可不为一流,今有“兵家略”“方技略”在“诸子略”之外,于义不完,其疵三也;“诸子略”之阴阳家,与“术数略”界限不甚分明,其疵四也。故吾于班、刘之言,亦所不取。《庄子》所论,推重儒、墨、老三家,颇能絜当时学派之大纲(《天下篇》前一段所谓“内圣外王”之学,指儒家也,宋钘、尹文,墨派也;彭蒙、田骈、慎到,老派也;庄子本身,老派也;惠施,名家言,亦与墨子《大取》《小取》等篇相近,近于墨派也。篇中一唱三叹者,惟孔、墨、老三家,实能知学界之大势也),然犹有漏略者。太史公(司马谈)之论,则所列六家,五雀六燕,轻重适当,皆分雄于当时学界中,旗鼓相当者也。分类之精,以此为最。虽然,欲以观各家所自起,及其精神之所存,则谈之言犹未足焉耳。今请据群籍,审趋势,自地理上、民族上放眼观察,而证以学说之性质,制一“先秦学派大_势表”如下:

  论中国学术思想变迁之大势

  欲知先秦学派之真相,则南、北两分潮,最当注意者也。凡人群第一期之进化,必依河流而起,此万国之所同也。我中国有黄河、扬子江两大流,其位置、性质各殊,故各自有其本来之文明,为独立发达之观。虽屡相调和混合,而其差别自有不可掩者。凡百皆然,而学术思想其一端也。北地苦寒硗瘠,谋生不易,其民族销磨精神日力以奔走衣食、维持社会,犹恐不给, 无余裕以驰骛于玄妙之哲理,故其学术思想常务实际,切人事,贵力行,重经验,而修身齐家治国利群之道术,最发达焉。惟然,故重家族,以族长制度为政治之本(封建与宗法,皆族长政治之圆满者也),敬老年,尊先祖,随而崇古之念重,保守之情深,排外之力强。则古昔,称先王;内其国,外夷狄;重礼文,系亲爱;守法律,畏天命。此北学之精神也。南地则反是。其气候和,其土地饶,其谋生易,其民族不必惟一身一家之饱暖是忧,故常达观于世界以外。初而轻世,既而玩世,既而厌世。不屑屑于实际,故不重礼法;不拘拘于经验,故不崇先王。又其发达较迟,中原之人常鄙夷之,谓为蛮野,故其对于北方学派,有吐弃之意,有破坏之心。探玄理,出世界;齐物我,平阶级;轻私爱,厌繁文;明自然,顺本性。此南学之精神也。今请两两对照比较,以明其大体之差别,列表如下:

  论中国学术思想变迁之大势
  论中国学术思想变迁之大势

  古书中言南、北分潮之大势者,亦有一二焉。《中庸》云“宽柔以教,不报无道,南方之强也”“衽金革,死而不厌,北方之强也”,《孟子》云: “陈良,楚产也,悦周公、仲尼之道,北学于中国。北方之学者,未能或之先也。”是言南、北之异点,彰明较著者也。要之,此全盛时代之第一期,实以南、北两派中分天下。北派之魁,厥惟孔子;南派之魁,厥惟老子。孔学之见排于南,犹老学之见排于北也。试观孔子在鲁、卫、齐之间,所至皆见尊崇;乃至宋而畏矣,至陈、蔡而厄矣,宋、陈、蔡皆邻于南也;及至楚,则接舆歌之,丈人揶揄之,长沮、桀溺目笑之,无所往而不阻焉。皆由学派之性质不同故也。北方多忧世勤劳之士,孔席不暖,墨突不黔,栖栖者终其身焉;南方则多弃世高蹈之徒,接舆、丈人、沮、溺,皆汲老、庄之流者也。盖民族之异性使然也。

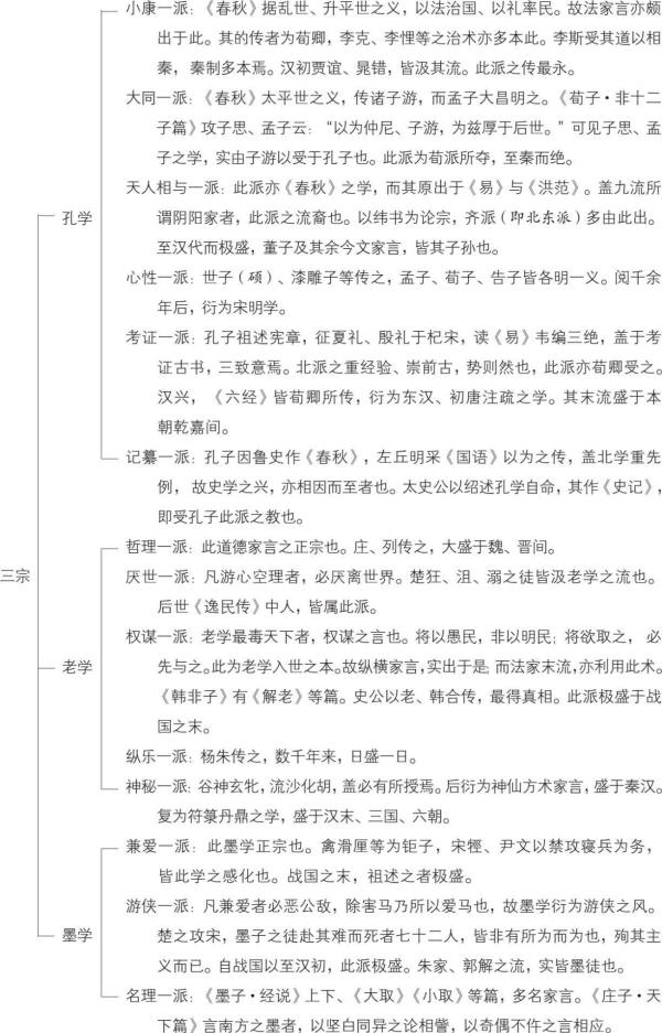
  孔、老分雄南北,而起于其间者有墨子焉。墨亦北派也,顾北而稍近于南。墨子生于宋,宋,南北要冲也,故其学于南、北各有所采,而自成一家言。其务实际、贵力行也,实原本于北派之真精神,而其刻苦也过之;但其多言天鬼,颇及他界,肇创论法,渐阐哲理,力主兼爱,首倡平等,盖亦被南学之影响焉。故全盛时代之第二期,以孔、老、墨三分天下。孔、老、墨之盛,非徒在第二期而已,直至此时代之终,其余波及于汉初,犹有鼎足争雄之姿(后见)。今为三大宗表,示其学派势力之所及如下:

  论中国学术思想变迁之大势

  此其大略也。虽然,吾非谓三宗之足以尽学派也,又非如俗儒之牵合附会,欲以当时之学派尽归纳于此三宗也;不过示其势力之盛,及拓殖之广云尔。请更论余子。南、北两派之中,北之开化先于南,故支派亦独多。阴阳家言,胚胎时代祝官之遗也;法家言,远祖《周礼》而以管子为继别之大宗,申、商为继祢之小宗,及其末流,面目大殊焉;名家言最后起,而常为诸学之媒介者也。孔、老、墨而外,惟此三家蔚为大国,巍然有独立之姿。而三家皆起于北方。此为全盛时代第三期。



学巴书馆(xuoba.com)
上一页 回目录 回首页 下一页